最近,小编收到很多网友留言咨询,疫情防控期间苏州市民该如何就医呢?
近期,市卫健委公布就医指南在严格落实防控措施的基础上进一步明确流程,方便大家就医。
请大家在做好个人防护的前提下,携带有效身份证、医保卡,按照分类有序至相应医疗机构就诊哦!
一、非管控人员就医流程
急危重症患者:
直接拨打“120”急救电话,经评估确认后,无需核酸检测报告,按照“就近救治、优先抢救”进行边救治边筛查。
发热等十大症状患者:
有发热、干咳、乏力、嗅觉味觉减退、鼻塞、流涕、咽痛、结膜炎、肌痛和腹泻等新冠肺炎“十大”症状,在不乘坐公共交通工具情形下,到就近发热门诊就医,如实报告相关的旅居史和接触史。(全市发热门诊名单详见附表1)
普通患者:
实行实名制预约诊疗,可选择“苏周到”和“健康苏州掌上行”APP和拨打12320卫生热线等方式,进行预约挂号。就诊当日,携带出示48小时内核酸阴性证明或当日核酸采样记录(社区、医院均可),配合查看行程码、苏康码,有序至各类门诊常规就诊。
口腔科、眼科、耳鼻喉科等专科急诊患者,可前往开诊的专科医院或二级以上综合医院急诊就诊,就诊前请及时电话联系咨询,避免耽误治疗时间。(全市开放口腔科、眼科、耳鼻喉科急诊的二级以上医疗机构名单及联系电话详见附表2,根据疫情形势动态调整)
住院患者:需提供24小时内核酸检测阴性报告(含混采)方可办理住院手续;需急救的住院患者不以核酸报告作为限制条件,抢救后收住缓冲病房。坚持非必要不探视、不陪护;
确需陪护的,必须固定专人并落实严格闭环管理。
二、管控人员就医流程
“一点两区”患者和居家隔离患者:
处于集中隔离点、封控区、管控区、居家隔离的患者(无论苏康码是 “绿码” 还是 “黄码”),均至黄码定点医院就诊,经治疗后病情稳定且需要进行继续隔离的人员,由患者所在社区或隔离点安排车辆闭环接回。
急诊患者:通过患者、家属或社区防控人员联系120急救中心(患者或家属联系时应同时报备社区),由120急救车转运至黄码定点医院就诊。
非急诊患者:通过所在封控区、管控区公布的服务电话、微信群等方式提出申请,由社区安排车辆转运至黄码定点医院进行就诊。
特殊患者:血液透析、肿瘤化疗、孕产妇等特殊人群由社区进行排摸,根据就诊需要按照流程转运至黄码医院就诊。
赋“黄码”患者:
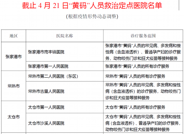
在不乘坐公共交通工具情形下,直接至所在区域黄码医院就诊。(黄码医院名单详见附表3,根据疫情形势动态调整)
附表1:全市发热门诊名单




附表2:全市开放口腔科、眼科、耳鼻喉科急诊的二级以上医疗机构名单及联系电话






附表3:黄码医院名单







