全省要闻

江苏省委统一战线工作领导小组召开会议
据我苏网 2月17日,省委书记、省委统一战线工作领导小组组长吴政隆主持召开省委统一战线工作领导小组会议,深入学习贯彻习近平总书记关于加强和改进统一战线工作的重要思想,回顾总结2021年工作,研究部署今年工作任务。详情>>

服务数字经济 江苏这样培养数字技能人才!
据我苏网 江苏省第十四次党代会明确要坚持把数字经济作为江苏转型发展的关键增量,为更好服务数字经济高质量发展,省人社厅2月17日发布关于“实施数字技能提升行动服务数字经济强省战略”的一揽子工作计划,通过建立健全数字技能人才培育培养体系,全面提升劳动者数字技能水平。详情>>

江苏推迟2022年度考试录用公务员面试时间
据我苏网 2月17日,江苏省公务员局发布了《关于推迟我省2022年度考试录用公务员面试时间的公告》。详情>>

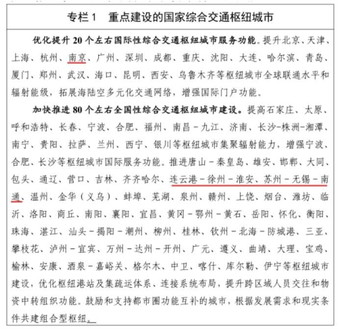
这份交通国家级规划中,江苏七座城市上榜!
据我苏网 近日,交通运输部、国家铁路局、中国民用航空局、国家邮政局、中国国家铁路集团有限公司联合印发了《现代综合交通枢纽体系“十四五”发展规划》,明确了“十四五”时期重点建设的国家综合交通枢纽城市,江苏有7个城市入列。详情>>
地市动态

苏州高速增设物流专用通道 保障物资运输“路通车畅”
据我苏网 为进一步加强苏州对外交通防控,根据最新通告,目前,苏州全市范围已关闭37个交通通道,设置63个交通防控查验点,其中9个物流专用通道仅限货运车辆通行。详情>>

南京课后服务下周全面启动 学生参与率保持高位
据我苏网 根据南京市教育局公布的数据,去年12月底,南京义务教育学校学生课后服务整体参与率达到了95%以上。目前,春季新学期课后服务报名已进入尾声,并将于下周全面启动。详情>>

@无锡人,关于“苏康码”赋黄码和转码问题,权威解答来了!
据我苏网 为及时、精准、有效阻断新冠肺炎疫情传播,无锡发布关于“苏康码”赋黄码和转码有关事项的通告(第62号)。针对大家在后台的留言提问,权威解答来了。详情>>
休闲服务

谁是本届冬奥会“人气王”?答案就在这份报告里
据我苏网 2022年北京冬奥会各项赛事正如火如荼地进行,大家更关注什么比赛项目?哪位运动员的人气最高?日前,江苏广电节目研发与用户研究中心发起了问卷调研,并根据回收的2301份有效样本,完成了这份《2022北京冬奥会话题调查报告》,上述问题都可以在报告中找到答案。详情>>

交通违法扣分重大调整 4月1日起全面执行
据我苏网 公安部发布新制定的《道路交通安全违法行为记分管理办法》将于今年4月1日起正式施行,2022版《办法》在保持对酒后驾驶、交通肇事致人伤亡后逃逸、使用伪造变造牌证等严重妨碍交通安全的违法行为高压态势的前提下,根据对道路交通安全畅通影响的程度,对交通违法记分做了调整。详情>>





