为助力长三角一体化高质量发展,迎接5号线开通运营,苏州轨道交通自6月25日起调整线网运营组织,加强高铁与轨道交通的一体化换乘衔接,提升运营服务水平。调整如下:
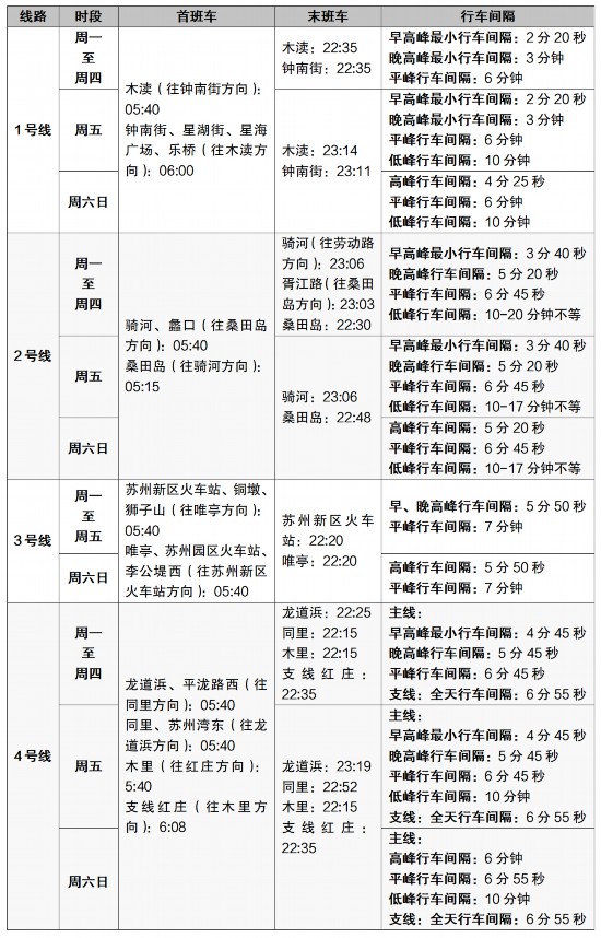
(一)1号线早超高峰覆盖时段延长
工作日延长1号线木渎往钟南街方向早超高峰覆盖时段,最小行车间隔2分20秒的覆盖时段由30分钟延长至1小时,进一步提升运力。
(二)2号线往骑河方向提前25分钟发车
6月25日起,高铁苏州北站将始发北京南方向G4次(7:24始发)复兴号标准动车组,并增开昆山南、上海虹桥方向的G7199次(7:03到,7:05发)。为方便乘客乘坐2号线前往高铁苏州北站,2号线桑田岛站发往骑河方向的首班车由5:40提前至5:15,将分别于6:03、6:25到达苏州火车站和高铁苏州北站,第二班车到达苏州火车站和高铁苏州北站的时间分别为6:20、6:41,第三班车到达苏州火车站和高铁苏州北站的时间分别为6:37、6:58。往桑田岛方向首班车仍为5:40由骑河站、蠡口站多点发车。
(三)缩短4号线主线工作日全时段行车间隔
逢工作日,4号线主线早高峰行车间隔由5分55秒缩短至5分30秒,早超高峰(往龙道浜方向)行车间隔由5分钟缩短至4分45秒,晚高峰行车间隔由6分钟缩短至5分45秒,平峰行车间隔由6分55秒缩短至6分45秒。
(四)优化全线网换乘站停站时间
根据5号线开通后新的线网客流趋势及换乘客流的分布特征,进一步调整换乘站的停站时间,优化线网换乘衔接问题,确保满足乘客上下客需求。
经调整后各线路首末班车时间及行车间隔

苏州轨道交通提醒广大市民乘客,时刻表调整会使得列车到站时间有微小变化,请您提早出行,以免影响您的行程,进入地铁车站时,请主动配合各项疫情防控措施,并全程佩戴口罩,祝您乘车愉快!





