南京高中要求教师对作业全批全改 落实辅导与答疑制度

2021年03月16日 19:40:21 | 来源:我苏网

字号变大| 字号变小

官网截图

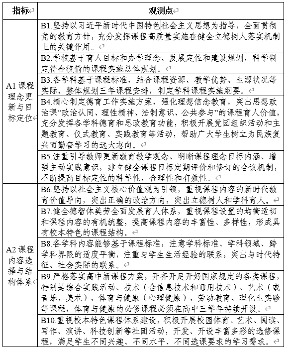
  我苏网讯 规范全市普通高中办学行为,建立完善普通高中课程实施质量监控体系,促进学校内涵发展,不断提升普通高中教育教学质量,依据国务院办公厅《关于新时代推进普通高中育人方式改革的指导意见》和江苏省《关于新时代推进普通高中育人方式改革和资源建设的实施意见》《江苏省高品质示范高中建设评估细则》等文件精神,南京市政府教育督导室研究制定了《南京市普通高中课程实施质量督导评估标准》,内容包括: 

  1.细化校本化作业管理制度,作业全批全改,学生作业完成情况有批改和讲评记录。 

  2、控制课外作业,总量合理,对教辅资料征订有严控制度并有效落实,切实减轻学生过重课业负担。 

  3、落实辅导与答疑制度,教师根据学生的不同特点,制订辅导计划。 

  4、四星级以上普通高中至少提供10种以上选科组合,一般高中提供6种以上选科组合。引导学生科学确定选考科目。 

  5、学校班子成员参与课堂教学管理,建立巡课、听课、联系学科组制度。校长、中层干部、教研组长、备课组长等教学管理人员每学期听课节数符合规定,学校或年段每学期至少召开2次专题讨论教学工作的会议且有记录。 

南京市普通高中课程实施质量督导评估标准:

  (来源:南京市教育局官网)

layer
快乐分享