

如有任何问题,请拨打24小时咨询服务电话。
徐州市疾控中心
应急值班电话:0516-85956777
咨询电话:0516-85956787
泉山区疾控中心
应急值班电话:0516-68959922
咨询电话:0516-68959921
鼓楼区疾控中心
应急值班电话:0516-85867221
咨询电话:0516-85821525
云龙区疾控中心
应急值班电话:0516-83826573
咨询电话:0516-83818527
铜山区疾控中心
应急值班电话:0516-80279515
咨询电话:0516-80279501
贾汪区疾控中心
应急值班电话:15150061123
咨询电话:0516-68957517
经开区疾控中心
应急值班电话:0516-87986355
咨询电话:0516-87791063
丰县疾控中心
应急值班电话:0516-68566593
咨询电话:0516-68566594
沛县疾控中心
应急值班电话:0516-89633980
咨询电话:0516-68978629
睢宁县疾控中心
应急值班电话:0516-88333923
咨询电话:0516-88369453
新沂市疾控中心
应急值班电话:0516-88923895
咨询电话:0516-68805013
邳州市疾控中心
应急值班电话:0516-86221226
咨询电话:0516-80302201
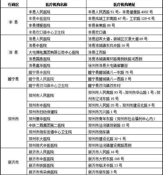
徐州市设有发热门诊医疗机构名单








