
用药前,除了遵医嘱外,你还会认真地阅读药品说明书吗?如果说明书上的【不良反应】和【禁忌】以“尚不明确”来表述,你用药时会有顾忌吗?
目前,国家正推进实施中药大品种战略,“尚不明确”等不严谨的表述,对药品尤其是中药长远发展以及大品种培育,是不利的。药品说明书的修订和完善,势在必行。
为深入研习国家此举的重大意义,指导江苏相关药品的说明书修订,同时也厘清公众对此事认知的一些误区,1月13日,江苏省药学会组织召集省内儿科、呼吸、妇产科、药学及药品主管部门的相关领导及专家召开了专题研讨会。研讨会由江苏省药学会副理事长兼秘书长袁东海主持,姚新中理事长到会并致辞。
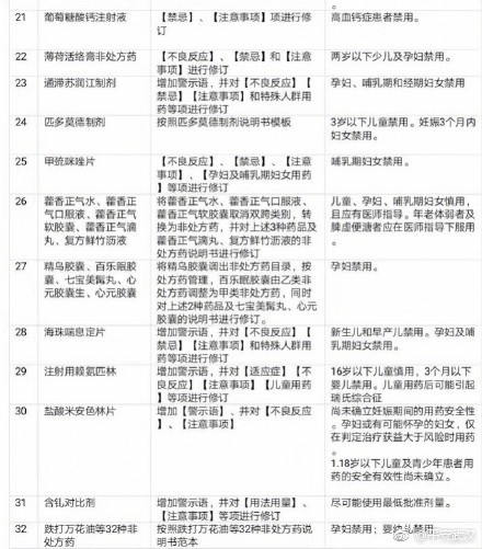
据统计,2018年1月-11月以来,国家药监局发出的32份药品说明书修订公告发现,有19款都是中成药,包括清开灵注射剂、双黄连注射剂、蒲地蓝消炎制剂、万通筋骨片等一批较常见的中药,引发了全社会的广泛关注。



一时间,对相关药品的种种讨论、解读、征询此起彼伏。来自省内多家三甲医院的专家和主任们都表示,在过去这段时间接到了很多患者的问询甚至是质疑。
“公众的担忧很简单,就是名单上的药品是不是被检测出了问题,因而才需要更改说明书。我们非常理解这种担忧,只能再三解释,这是国家对药品使用更严格和规范化的一种约束行为,它不意味着对相关药品安全性的否定。”
当然,在这样的回应背后是医生和医院们的自查。
来自常州一家三甲医院的药剂专家在会上表示,他来开会前特意去查了所在医院近5年的相关药品使用记录,“名单里的一些药品尽管被临床广泛使用并得到临床认可,但我们还是要高度重视。以蒲地蓝消炎口服液为例,过去五年我们医院共计使用了400万次,并未得到一例不良反应的反馈或投诉。当然,这并不意味着它没有副作用,而是说只要在医生、药师的指导下服用,其安全性是值得信任的。

在江苏省中医院药学专家姚毅看来,说明书的修订是常态化工作,依据来源于药品不良反应报告、临床疗效再评价研究、临床安全性评价等,说明书修订是为了药品在使用中更安全,有效。
东部战区南京总医院儿科主任夏正坤认为,患者在阅读说明书时,要正确理解其表述中的“慎用”与“禁用”:“慎用” 不是不能使用,而是在使用之后,必须细心观察患者用药后有无不良反应,遇到“慎用”的药品时应向执业医师或执业药师咨询后使用;“禁用” 是禁止使用。

专家们普遍建议,中药生产企业应以临床文献为导向,加强对当前适应症外疾病的临床研究,在对使用者族群进行细分的基础上结合临床进一步研究合理用量,不断提高产品的应用效果。
药品说明书修订是一项常态性的工作。未来,随着临床应用案例的不断丰富和研究数据的完善,还有很多中药说明书中的“尚不明确”表述,都会逐步走进历史,这是中药发展的必然要求,也是中药企业的内在动力。全社会要正面看待药品说明书修订,因为它在促进药品规范发展的同时,也使我们大家对所用药品更加放心。





