对高频政务服务事项,各地各部门要按照 “一证通办”“一照通办”的要求,推进“不见面审批(服务)”。11月中旬,江苏为推进“互联网+政务服务”而印发的《工作方案》中,首次公布“高频政务服务事项清单”,并对高频政务服务事项的办理提出要求。

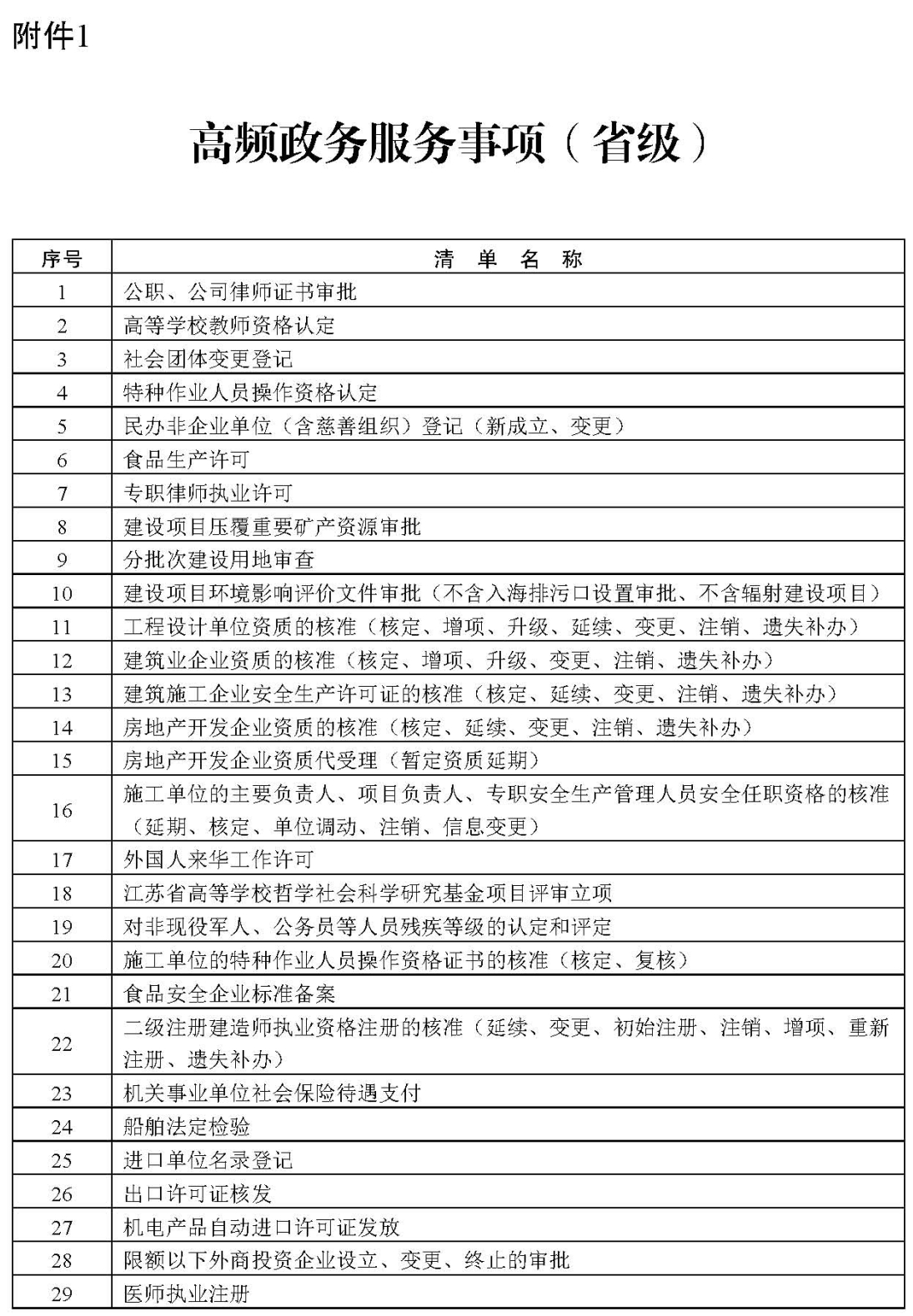
高频政务服务事项是否方便易办,较之低频事项,对群众的获得感影响更大。江苏省政务办根据办件量等因素,梳理出77项省级、121项市级和114项县(市、区)级高频政务服务事项。
据江苏省政务办统计,今年以来,省级高频政务服务事项中,内资企业名称登记(全省)办件量达19.8万件,建筑施工企业安全生产许可证的核准达1.3万件;在市级高频政务服务事项中,养老保险费征缴总办件量最高,达105.3万件,其中35.1万件在网上办理;在县(市、区)级,核发居民身份证,医疗、工伤、生育保险待遇支付,内资企业公司变更,户口登记、注销、迁移,不动产登记费的征收等高频事项,办件量都以“万”来计算。
江苏明确要求,高频政务服务事项要按照“一证通办”(凭身份证件)或“一照通办”(凭统一社会信用代码)的要求,推进办事材料目录化、标准化、电子化,使填报、提交和审查都能在线完成,实现“凡是能通过网络共享复用的材料,不得要求企业和群众重复提交;凡是能通过网络核验的信息,不得要求其他单位重复提供;凡是能实现网上办理的事项,不得要求必须到现场办理”。今后,江苏省政务办还将根据实际情况,对高频政务服务事项清单进行动态管理、及时调整。
依托江苏政务服务网,江苏加快构建覆盖省、市、县、乡、村五级的网上政务服务体系,让企业和群众办事能够线上“一网通办”、线下“只进一扇门”,不断优化营商环境。交汇点记者了解到,江苏政务服务网正全面对接国家政务服务平台,今后将通过事项集中发布、身份集中认证、服务集中提供,让企业和群众网上办事“一次认证、全国漫游”。











(来源:交汇点,编辑/程梦青)





