金鹰物业:“近期对电动车的充电小区抓的还是蛮紧的。”
昆山住建局物业科:“那是电瓶车,这是电动汽车……”
金鹰物业:“电动汽车也是存在安全隐患的。”
邵女士是苏州昆山人,家住在昆山金鹰国际公馆。今年5月,邵女士花80多万买了一辆特斯拉电动汽车。本是一件喜事儿,却让她受了一肚子气,劳心劳力。

因为纯电动车续航里程低,一般每天都要充电,买车前,她特意带着特斯拉的工作人员来勘察过小区地库自家的产权车位,对方表示完全有条件安装充电桩。邵女士说,当时,小区物业——南京金鹰物业资产管理有限公司昆山分公司(后简称“金鹰物业”)也有工作人员在场,没有提出反对。

不久,她便向物业申请在自己的车位上安装充电桩,并按物业公司要求提交了相关材料:
邵女士:“我们是自己的车位,在车位的旁边十米以内,有实墙,也有电源,然后特斯拉的工作人员也来考察过,都是没有问题的。然后各种资料也都已经提交给物业了,他们也审核下来,没说资料有任何的问题。”

可拖了有1个多月,物业公司却始终没有批复,上个星期,在邵女士再三追问下,金鹰物业的季经理告诉邵女士,金鹰南京总部驳回了她建充电桩的申请,具体原因,却并没有任何说明。
因为小区不让安充电桩,邵女士现在每天要开车前往30公里外的公共充电站充电。夏天要打空调,车辆实际续航里程只有200公里左右,一来一回,又只剩100多公里了:
邵女士:“昆山只有一个特斯拉指定的充电站,每次开大概40分钟吧,然后充电再充40分钟电,然后我上班的地方离这个地方大概30公里,所以整个下来,浪费很多电源和时间。”
既然各项资料都合格,为什么金鹰不愿让邵女士安装充电桩呢?
原因1:负荷不够
6月4日,本台政风热线栏目致电金鹰物业,南京金鹰物业资产管理有限公司昆山分公司的张经理表示,当初建小区时并没有规划充电桩,目前小区地库的供电能力只能支撑10个充电桩同时运行:
张经理:“我们地库只有10台电动车可以同时容纳,一辆电动车就有几十千瓦,我们没有那么大的容纳量。”
可事实上,目前金鹰国际公馆内,连一个充电桩都没建,提出申请的也只有邵女士一人。

原因2:还在跟有关部门推进
如果说第一个理由还算站得住脚,南京金鹰总部投诉处理部的钱主任给出的第二个理由则让记者有些尴尬。在节目中,钱主任表示,金鹰并没有禁止让邵女士安装充电桩,只是出于安全考虑,目前还在跟昆山当地的有关部门推进:
钱主任:“我们没有不同意,只是要征得相关部门的同意和许可。”
主持人:“请你给我们介绍下,要征得哪些部门的同意?”
钱主任:“就是房管局、业委会还有街道办事处的许可。我们要考虑周全,肯定是相关部门我们要了解一下,评估一下安全系数有多高,对吧?”
那么,推进了一个多月,已经进展到哪一步了呢?对此钱主任表示不太清楚:
主持人:“你刚说有没有去做?”
钱主任:“在做啦。”
主持人:“做到哪一步?”
钱主任:“现场的季经理不是已经跟我回复,她说她已经在做了。”
主持人:“你是跟房管还是跟业委会还是街道沟通了呢?”
钱主任:“这个我要跟她具体了解一下。”
业委会、街道、房管局。也许南京金鹰总部的钱主任当时只是随口一说,可我们的记者却“当真”了,事情的“推进”情况到底怎么样?
6月5日,记者来到昆山金鹰国际公馆,询问事件进展,但物业公司工作人员告知领导不在。同时记者了解到,因为小区目前入住业主还不多,目前并没有成立业委会。

街道和社区的态度又是如何?金鹰国际公馆所在社区,昆山市青阳城市管理办事处珠江社区党委副书记曹明进对此很意外,他表示,此前金鹰从来没有向社区咨询过这一问题:
曹明进:“这个情况我倒还是第一次听到,我们需要了解一下。我们社区,你不过来我不知道。(她之前没有跟你们联系?)至少没有跟我联系,我本身就是消防安全管这一块的,我不知道这个事情。”
对于安装充电桩,曹明进认为,新能源汽车是今后的趋势,既然小区具备条件,完全可以安装,如果物业觉得负荷不够,可以以公共充电桩的形式运营,随后,他跟金鹰物业昆山分公司的负责人通了电话:
“你们金鹰能不能出面安排一个在地面上的地方,安排一个充电桩,充好电就开走。至于收费怎样收费,我认为也行啊,就像电瓶车现在集中充电一样的道理。如果叫住户坚持几天,问题不大,但是并不是无限期坚持下去,你们应该尽快给一个方案,尽快解决这个问题,说句实话,如果定好地点,安装很快的。”

作为行业主管部门,昆山市住建局同样表示此前没有收到过金鹰的咨询,昆山市物业管理科副科长徐通博:“(之前有跟你们联系吗)她找的哪个部门?我们没有问题,没有任何问题,我们是鼓励的态度。”
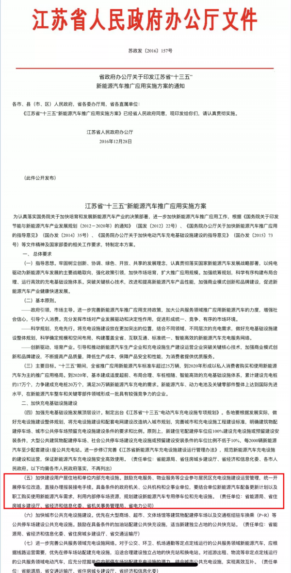
徐通博介绍,目前昆山还没有出台相应的文件,但此前省政府出台过一份《江苏省十三五新能源汽车推广应用实施方案》其中基本原则中的第五条指出要加快建设用户居住地和单位内部充电设施。

原因3:最近苏州在整治电瓶车乱充电现象
如果说第二个理由只是在搪塞,但好歹还算正经,那金鹰物业给出的第三个理由,真的让人啼笑皆非……
当天,昆山市住建局就此事约谈了南京金鹰物业资产管理有限公司昆山分公司有关负责人。
在会上,金鹰物业的项目经理季红燕表示,之所以迟迟没有同意邵女士的特斯拉建充电桩的申请,主要是因为小区对电瓶车私拉电线充电的现象整治的比较严格。
金鹰物业:“近期对电动车的充电小区抓的还是蛮紧的。”
昆山住建局物业科:“那是电瓶车,这是电动汽车……”
金鹰物业:“电动汽车也是存在安全隐患的。”

对此,昆山住建局物业管理科副科长徐通博表示,对于电动汽车充电桩的安全问题,如果物业存在担忧,应该请消防部门进行评估,而不是靠主观判断:
徐通博:“不安全的问题肯定是要消防大队来回答,也不是嘴巴回答的,肯定是书面的,这不是我住建局该回答的,但也不是物业说了算的。”
同时,徐通博还认为,对于新事物,不应一味以没有文件来搪塞:
徐通博:“使用电动新能源汽车是趋势。不应该以假设的可能来阻止现在业主的需求。你说你用电负荷只能10辆车,第11辆怎么办,那我觉得先第1辆再说吧,我的建议肯定是先第一辆,你先来,业主的需求,你先来再说,至于超过10辆的时候,再研究办法呗。”

约谈后,南京金鹰物业资产管理有限公司昆山分公司项目经理季红燕表示,会尽管向上级和南京总部汇报,尽快给邵女士一个答复。
(来源:江苏新闻广播/钱一鸣)





